連合熊本は、”働くことを軸とする安心社会”を目指しています。
ホーム
home
連合熊本とは
about rengo
機関紙
report
地域協議会
area-officer
連合ユニオン
union
熊本県退職者連合
retired union
HOME
> 連合熊本2024春季生活闘争の取組み
賃上げ回答集計
第1回賃上げ回答集計結果
第2回賃上げ回答集計結果
第3回賃上げ回答集計結果
第4回賃上げ回答集計結果
連合熊本2024春季生活闘争取り組み報告(まとめ)
連合熊本2024春季生活闘争の取組み
賃上げ回答集計結果はこちら
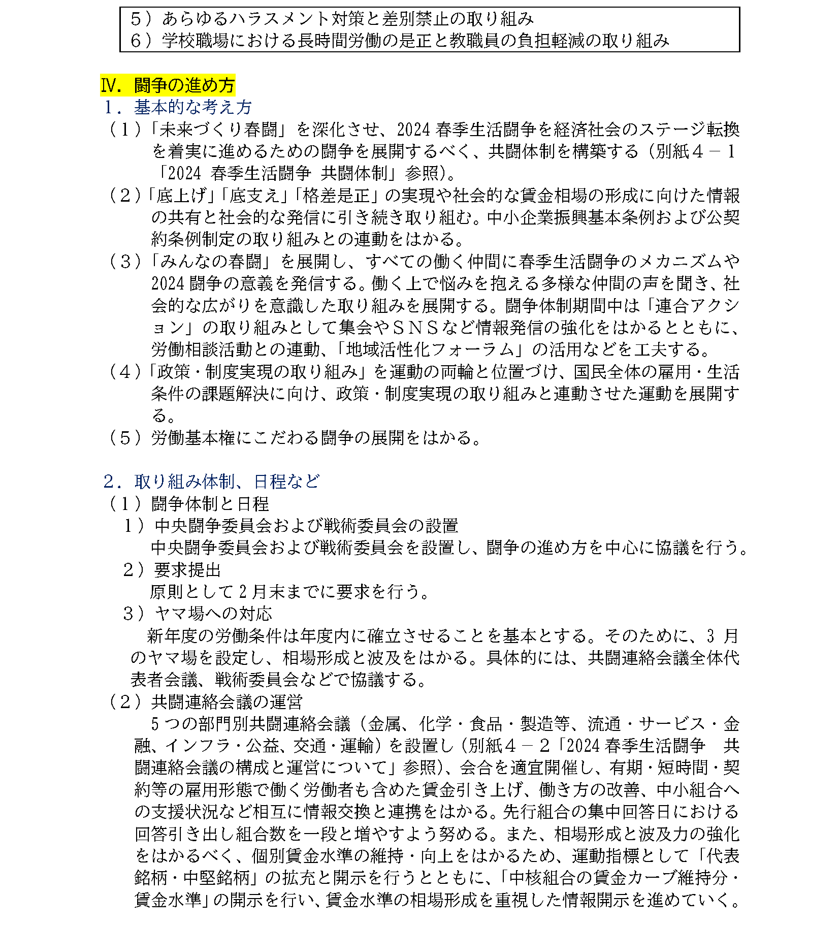
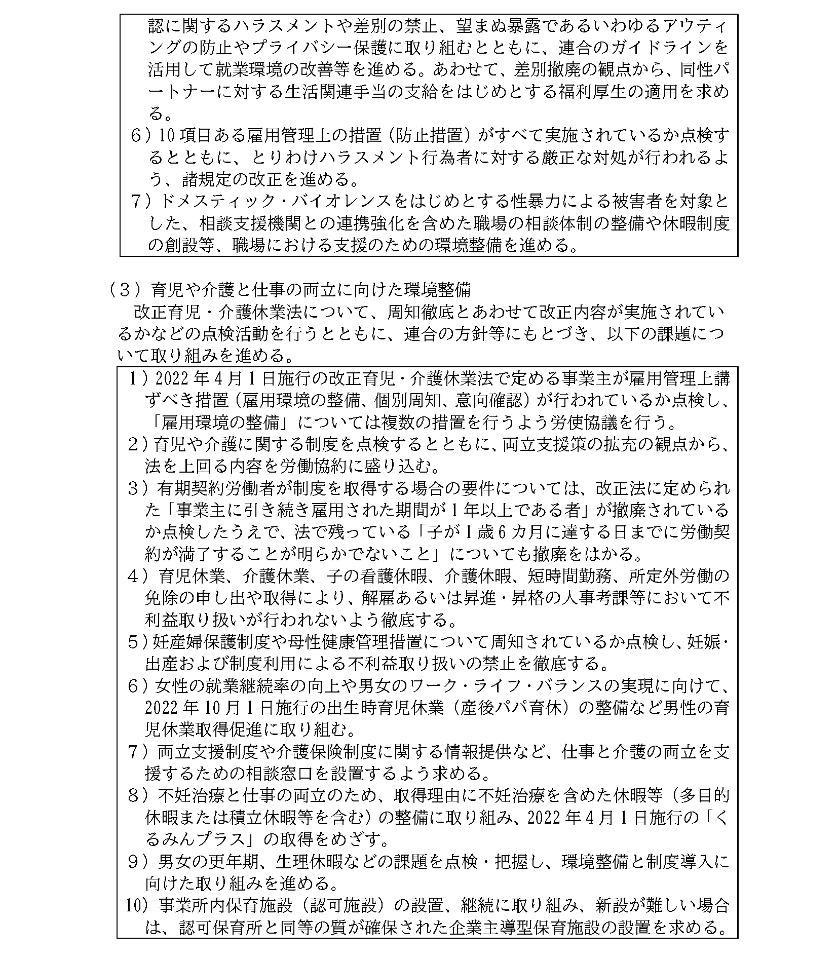
2024春季生活闘争方針が決定しました
(
印刷をされたい方はこちらから【PDF】
)
連合熊本地域ミニマム運動(個別賃金実態調査)集計結果について
以前の春季生活闘争方針
以前の春季生活闘争方針はこちらから